Hi everyone!
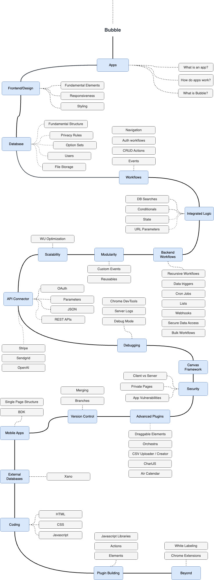
I built a roadmap to become a pro Bubble developer! Posted this on Twitter last week but wanted to share here as well. An interactive version is available at nocodefusion.com. It’s completely free! We’re working on open sourcing it so developers can contribute links/resources they find helpful for each node.
We also offer a Chrome extension that tracks all of your edits/deployments on Bubble and lets you connect with other developers. Also completely free ![]()
Hope this is helpful! See below ![]()
